一、公司基本情况
昆明杰盛房地产开发有限责任公司为昆明市盘龙区建设投资有限公司全资子公司。成立于2020年2月27日,注册资本金5000万元。公司经营范围:许可项目,房地产开发经营(依法须经批准的项目,经相关部门批准后方可开展经营活动,具体经营项目以相关部门批准文件或许可证件为准);一般项目,房屋拆迁服务,融资咨询服务,房地产咨询,非居住房地产租赁,房屋租赁。(除依法须经批准的项目外,凭营业执照依法自主开展经营活动)
公司下属全资子公司:昆明安鹏房地产开发有限公司、昆明安珑房地产开发有限公司、昆明安榕房地产开发有限公司、昆明安灼房地产开发有限公司、昆明安翎房地产开发有限公司、昆明栗树房地产开发有限公司。
二、招聘岗位
本次面向社会公开招聘劳务派遣员工7人。
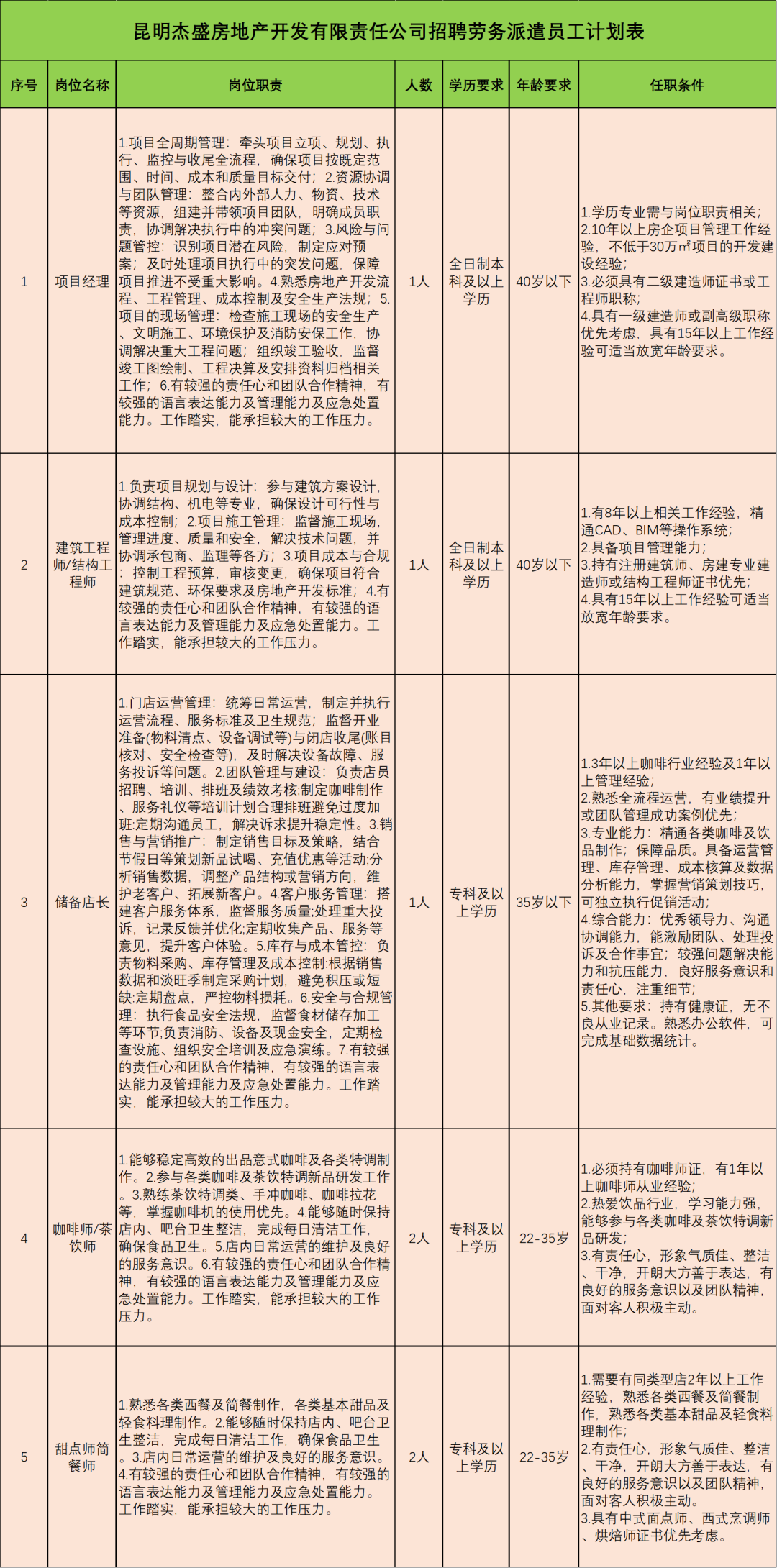
具体招聘岗位、岗位资格条件等信息详见附件《昆明杰盛房地产开发有限责任公司招聘劳务派遣员工计划表》。

点击图片放大查看
三、报名条件
(一)报考人员应具备以下基本条件
1.具有中华人民共和国国籍;
2.具有普通高等教育专科及以上学历;
3.遵纪守法、品行端正,政治素质好,专业知识扎实,心理素质合格,有团结协作、开拓创新的精神,服从团队管理;
4.具有满足应聘岗位所需要的学历、专业知识和业务能力等条件;
5.有能够胜任本职工作的健康身体和心理素质;
6.复核招聘职位需要的其他条件。
(二)具有下列情况之一的人员,不得报考
1.因犯罪受过刑事处罚的或被开除公职的;
2.有违法、犯罪或违纪嫌疑尚未查清的,或立案审查尚未结案的;
3.受党纪处分、政务处分、组织处理未满规定时限的或处分尚未解除的;
4.被有权机关认定存在舞弊等严重违反招考纪律的行为受到处罚,依据国家、省、市相关规定不得录用的人员;
5.存在其他情况不符合录用的人员。
四、招聘程序
(一)报名
1.报名时间
2026年1月8日至2025年1月16日17:00止。超过报名时限投递的简历一律不做处理。
2.报名方式
详细阅读本次公告流程和要求后,将个人简历投递至指定邮箱。本次招聘只接受邮箱投递简历方式报名,恕不接受电话、现场投递或邮寄材料报名,不按要求投递的不予受理。
简历投递邮箱:pljtzhglb@163.com
3.报名材料:应聘人员在投递简历过程中配备以下材料电子版:
(1)个人简历;
(2)身份证(请自行加注水印);
(3)毕业证、学位证、学信网学籍在线验证报告、执(职)业资格证书(请自行加注水印);
(4)工作经历证明(劳动合同或相关工作证明材料)等资料的扫描件(请自行加注水印)。
注:投递简历时请务必以“报考岗位+姓名+邮箱地址”为邮件名。未按要求投递简历造成的损失由应聘人员自行承担。
(二)资格初审
由昆明市盘龙区建设投资有限公司综合管理部对应聘者提交的报名信息及材料进行资格初审。满足本公告报名条件且满足报告岗位资格条件的视为资格初审合格,进入下一轮。如因个人原因影响应聘结果,由应聘者本人承担责任。资格审核贯穿招聘全过程,如在招聘过程中发现有违规违纪等情况,随时取消应聘资格。
项目经理岗及建筑工程师/结构工程师岗需进行笔试面试,其他岗位均为直接面试。
(三)笔试
资格初审通过的应聘人员方可参加笔试,将发送笔试考试通知至应聘人员报名邮箱,由应聘人员按通知要求参加笔试。笔试采取闭卷形式开展,按百分制标准评分,笔试成绩占综合成绩的40%。
(四)面试
根据应聘人员笔试成绩从高到低排名确定面试人选,原则上岗位招聘人数与面试人数不低于1:3的比例。若面试人员小于本岗位计划招聘人数时,按实际进入面试人数开展面试。面试按照百分制标准评分,面试成绩占综合成绩60%。
(五)资格复审
确定录取人员前需进行背景调查及资格复审。
背景调查。拟录取人员,需提供上一家工作单位人力资源部门、工作部门相关负责人联系方式,配合开展背景调查。
资格复审。拟录取人员本人须携带与报名时提交的报名材料一致的身份证、毕业证、学位证、学信网学籍在线验证报告、工作经历证明等材料的原件及复印件各一份至指定地点进行现场复审。
若资格复审出现证件材料与报名信息不相符的,一律不予录取。连续两个工作日联系不上或未在规定时间内参加资格复审的视为主动放弃。因应聘人员主动放弃或资格复审不合格等原因达不到面试最低比例的,可根据缺额情况进行递补。
五、体检
根据综合成绩从高到低的顺序,按照体检人数与拟聘人数1:1的比例确定体检人选。拟进入体检人选须到县级以上医院体检。体检费用由受检人员自理。体检不合格者不予录用。
除项目经理岗及建筑工程师/结构工程师岗外的其他岗位在体检后需办理健康证。
六、用工方式、录用程序及工资待遇
(一)用工方式。劳务派遣,与第三方劳务派遣公司(云南新大成人力资源服务有限公司)签订劳动合同,缴纳五险。
(二)试用。录用人员试用期为3个月,派遣人员辞职须提前一个月提交辞职申请。
(三)试用期考核。试用期满进行试用期考核。
(四)工资待遇。
1.录用人员试用期满考核合格后工资待遇为:
(1)项目经理为150000元/年—170000元/年(含基本工资及个人部分五险),试用期工资标准按80%计发。
(2)建筑工程师/结构工程师为120000元/年(含基本工资及个人部分五险),试用期工资标准按80%计发。
(3)咖啡师/茶饮师、甜点师简餐师、储备店长工资待遇面议。
(五)工作地点。昆明市盘龙区辖区内。
七、重要提示
(一)本次招聘考试不指定考试辅导用书,不举办也不委托任何机构开展考试辅导培训。
(二)本招聘公告解释权归昆明市盘龙区建设投资有限公司、昆明杰盛房地产开发有限责任公司所有。
八、联系方式
咨询电话:0871-63111335
九、其他
附件【下载附件请识别下方二维码】
《昆明杰盛房地产开发有限责任公司招聘劳务派遣员工计划表》
>[用户登录] [用户注册] 登录后可评论!
共有0 条评论【提示:恶意评论,恶意广告会被封号.】